Peer Review Process
All manuscripts submitted to Electrical Engineering and Energy (ELENE) undergo a double-blind peer review by at least two independent external reviewers (PhD or equivalent in a relevant field). Field editors and editorial board members do not act as reviewers.
- If one reviewer recommends acceptance and the other recommends rejection, the Editorial Board evaluates the reports and decides whether to invite a third reviewer or return the manuscript to the authors.
- A manuscript is accepted only if it receives at least two positive recommendations.
Submissions must comply with the Author Guidelines, be original, and must not be under consideration or published elsewhere. The scientific and linguistic responsibility of published articles belongs to the author(s). The journal and its editorial board do not accept responsibility for the content. Readers may cite published articles with proper attribution.
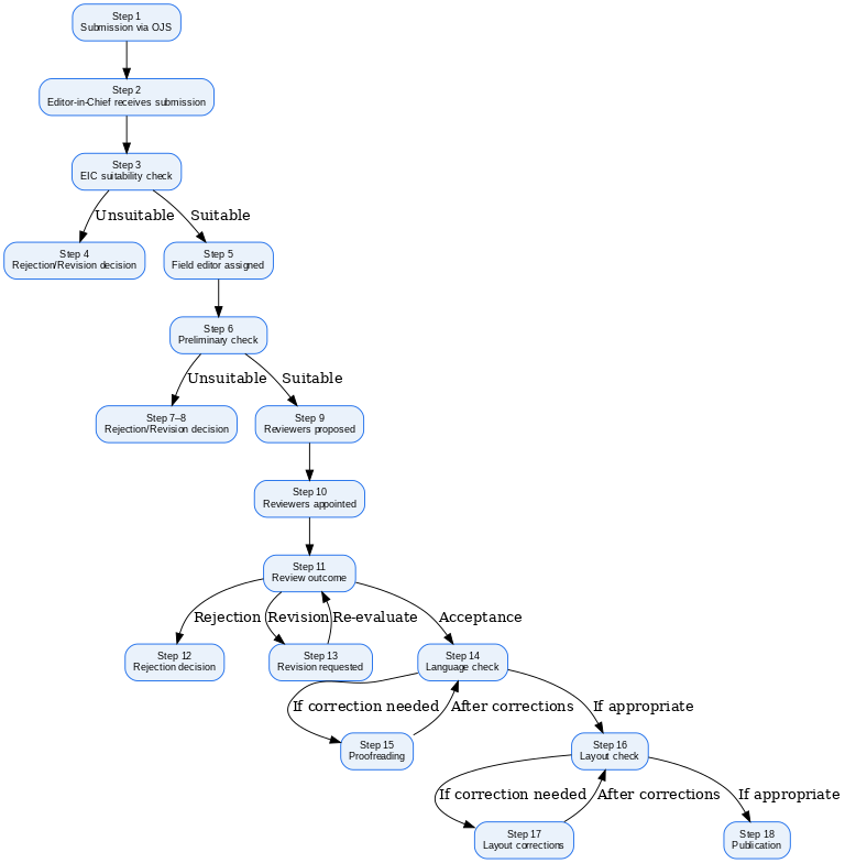
All editorial operations are conducted through the Open Journal Systems (OJS) platform. The evaluation proceeds according to the steps below.
Evaluation Process Steps
- The corresponding author submits the manuscript via OJS.
- The Editor-in-Chief (EIC) receives the submission.
- The EIC decides on suitability for evaluation: if unsuitable → Step 4; if suitable → Step 5.
- The manuscript is returned with an Editor’s rejection or revision decision.
- A field editor is assigned.
- The field editor performs a preliminary check (scientific quality, format, structure): if unsuitable → Steps 7–8; if suitable → Step 9.
- The field editor recommends rejection or revision to the EIC.
- The EIC communicates the decision (Rejection or Revision) to the author(s).
- The field editor proposes at least two independent external reviewers.
- The EIC appoints the reviewers (may modify/replace suggestions if needed).
- Based on reviewer reports: Rejection → Step 12; Revision → Step 13; Acceptance (all reviewers positive) → Step 14.
- The rejection decision and reasons are sent to the author(s).
- Revision request is sent; the revised version is re-evaluated starting from Step 11.
- Language Editor review. If language needs correction → Step 15; if appropriate → Step 16.
- Proofreading requested from author(s); after upload, repeat Step 14.
- Layout Editor check. If corrections are needed → Step 17; if appropriate → Step 18.
- Layout corrections requested; after upload, repeat Step 16.
- Article is scheduled for publication in the appropriate issue/volume.
Last updated: September 3, 2025
ORCID 